![]() |
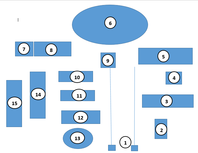
1 - Main gate 2 - Canteen 3 - Home science room 4 - Toilet 5 - Hall 1 6 - Playground 7 - Dancing room 8 - Hall 2 9 - Boo tree 10 - Office 11 - Science Lab 12 - Library 13 - Children park 14 - Hall 3 15 - Hall 4 |
- Home
- අපේ පාසල ගැන
- අනන්යතාවය
- School Map
